展位预订:021-3114 8748
参观/媒体联系:13601815988
QQ:2463282767
邮箱:artsexpo@sgexpo.cn
4月19日,河南省中原城市群建设工作领导小组正式印发《郑州都市圈交通一体化发展规划(2020—2035年)》(以下简称《规划》)。
《规划》详细梳理了郑州都市圈交通一体化的发展现状,明确了郑州都市圈交通一体化的范围、目标,同时列出打造国际交通门户枢纽、全面提升对外辐射能力、打造轨道上的都市圈、推动区域路网一体高效互联、打造黄河流域生态保护和高质量发展交通先行区、强化运输服务同城化、发展绿色智慧安全交通等七项重点任务。

为缩短郑州、开封、新乡、焦作、许昌等五座城市的时空距离,未来,郑州都市圈要打造真正的“一小时通勤圈”。
范围扩至郑州、开封、新乡、焦作、许昌5市市域
郑州都市圈是以郑州市为核心,包括郑州市域和开封、新乡、焦作、许昌4市中心城区以及巩义市、尉氏县、新乡县、原阳县、武陟县、长葛市、平原城乡一体化示范区,国土总面积约1.59万平方公里,占全省国土面积的9.6%;集聚了全省近20%的人口和超过30%的经济总量,是中原城市群中经济实力最强、发展速度最快的区域。
本次《规划》规划范围扩展至郑州、开封、新乡、焦作、许昌5市市域。
基本实现都市圈1小时通勤、中原城市群2小时通达
到2025年,都市圈一体化综合交通体系初步形成。
——以郑州为中心的枢纽体系进一步完善。
——交通网络通达性进一步提高。中心城市与次中心城市之间建成2条以上轨道交通、5条以上高快路组成的复合型交通走廊。


——一体化运输服务效率显著提升。适应同城化通勤服务的运输体系初步建立,基本实现都市圈1小时通勤、中原城市群2小时通达。
——交通运行智能绿色更加突出。公共交通优先发展,五市中心城区绿色出行分担率达到70%。绿色交通走廊初步建立。
到2035年,都市圈交通运输发展方式实现根本性转变,形成基础设施一体化、运输服务同城化、治理能力现代化的都市圈一体化综合交通体系。
到本世纪中叶,基础设施、运输服务、治理能力达到世界先进水平,建成更高质量的都市圈一体化综合交通体系。
适时启动郑州第二机场规划选址
重点推进7条地铁
《发展规划》提到:
提升郑州国际航空枢纽能级。适时启动郑州第二机场规划选址,打造“双机场”发展格局。争取2035年郑州机场客货运通航城市分别达到240个和80个,旅客、货邮吞吐量分别达到1亿人次、500万吨。
巩固提升郑州铁路枢纽地位。推动实施《郑州铁路枢纽总图规划》,完善“四主多辅”客运系统布局和“1+2+N”货运系统布局,加快实施郑州南站、小李庄站等枢纽工程,以及圃田、薛店等铁路物流基地。
打造开放直连重要城市群的综合运输通道。全面建成米字形高速铁路网,规划研究郑州经洛阳至银川、郑州经亳州至南京、郑州至青岛高速铁路,形成直连京津冀、长三角、粤港澳、成渝、长江中游等城市群中心城市的综合运输通道,打造以郑州为中心的十向联通综合运输通道格局。
强化与洛阳都市圈交通联动。统筹推进郑洛、焦济洛城际铁路以及郑州至洛阳高速公路等项目建设。协同推动G310南移等普通国省道升级改造。推动郑州、洛阳机场航空资源共享,优化完善洛阳机场基础设施、航线网络,促进郑州、洛阳都市圈协调联动,夯实两大增长极协同发展交通保障,打造引领全省发展的“双引擎”。
加快构建多层次多模式的轨道交通体系。结合米字形高速铁路网,融合城市地铁网和市域(郊)铁路网,加快构建以郑州为中心,辐射航空港区、中牟、新郑、新密、荥阳—上街、武陟、原阳、平原城乡一体化示范区等近郊城镇和新兴增长中心的“半小时通勤圈”。探索郑州轨道交通适当向周边城市(镇)延伸,逐步实现开封、新乡、焦作、许昌相邻次级中心城市之间的轨道交通直联。全面建成郑州城市轨道交通三期建设规划,运营里程达到370公里以上。
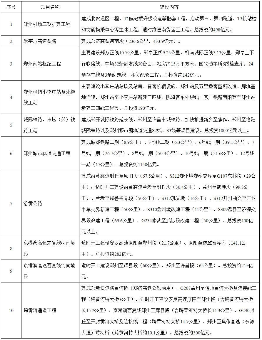
有序推进交通重大工程建设。围绕都市圈建设一体化、同城化、国际化目标,近期重点推进10项交通重大工程,着力强优势、补短板,构建能力充分、布局科学、结构均衡、综合一体的现代化交通基础设施网络。
其中,郑州城市轨道交通工程项目总投资约1150亿元,包括城郊铁路二期(8.9公里)、3号线二期(6.3公里)、6号线一期(39.1公里)、7号线一期(26.7公里)、8号线一期(50.3公里)、10号线一期(21.6公里)、12号线一期(17公里)。

研究设立都市圈交通一体化发展产业投资基金
打造交通基础设施基金集群
积极争取中央资金、地方财政资金、地方政府债券支持,发挥开发性和政策性金融机构专项贷款引导作用。充分利用省市两级投融资平台,创新 PPP 合作方式,支持采用轨道交通 TOD 模式、提取沿线土地出让金、沿线旅游资源开发、开展多元化经营等方式,以商补公吸引社会资本参与交通项目建设。
研究设立都市圈交通一体化发展产业投资基金,积极对接多元化金融资本,联合市县政府、政府投融资平台等设立行业、地市子基金,打造交通基础设施基金集群。研究整合资源成立都市圈交通发展公司,承担跨地区交通基础设施建设、公共交通运输组织、交通运输产业发展等。建立完善与事权和财政支出责任相匹配的城际铁路、市域(郊)铁路、城际公交等建设资金和运营补贴分担机制。

扫码加入交流群