展位预订:021-3114 8748
参观/媒体联系:13601815988
QQ:2463282767
邮箱:artsexpo@sgexpo.cn
4月12日,湖北省“十四五规划”。未来五年,构建现代化综合交通运输体系坚持交通发展为人民,围绕畅通通道、织密网络、提升服务、融合发展,完善“三枢纽、两走廊、三区域、九通道”综合交通运输格局,加快构建引领中部、辐射全国、通达世界的现代化综合交通运输体系,建设交通强国示范区,打造新时代九省通衢。

一、畅通国际国内综合运输通道
优化完善京九、京广、随岳、襄荆宜、十恩南北方向和福银、沪汉蓉、沪汉渝、杭瑞东西方向的“五纵四横”综合运输大通道,形成与长三角、京津冀、粤港澳、成渝等经济区大能力、高速化通达,与城镇发展轴、重要产业带有机衔接的综合运输通道布局。
二、建设“一主两翼”中心
加快建设全省“四纵四横四斜”高铁骨架,推动形成武汉通达10个方向和襄阳、宜昌多向放射格局,高铁营业里程达到3000公里。有序实施一批市域(郊)铁路、城市轨道交通,进一步完善都市圈、城市群轨道交通网络。

三、打造武汉国际性综合交通枢纽
建设高水平的武汉全国铁路路网中心、全国高速公路网重要枢纽、全国重要航空门户枢纽,强化国际交往、物流集散、中转服务功能,推动武汉空港、水港、铁路、公路一体化发展,建成通达国际、衔接高效、功能完善的综合交通枢纽。打造襄阳、宜昌全国性综合交通枢纽,增强襄阳汉江航运中心、公铁联运和能源运输枢纽功能。提升襄阳、宜昌在国家枢纽体系中的地位。

四、提升优质安全运输服务
大力推动旅客联程联运,推行旅客运输“一票制”,加强不同运输方式间信息交换共享,提高城乡客运一体化发展水平,推动交通运输公共服务均等化,增强旅客出行体验感。完善铁水、公铁、空铁、水水联运体系,做优做强多式联运服务品牌,推动湖北成为长江经济带多式联运发展的纽带。

五、具体铁路项目如下:
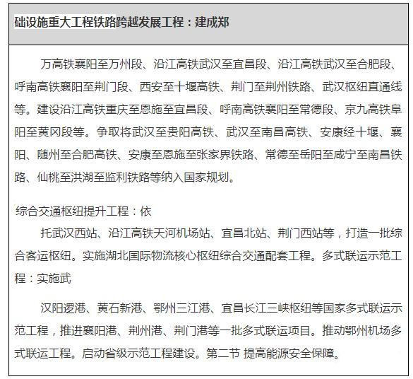
1、建成高铁项目:郑万高铁襄阳至万州段、沿江高铁武汉至宜昌段、沿江高铁武汉至合肥段、呼南高铁襄阳至荆门段、西安至十堰高铁、荆门至荆州铁路、武汉枢纽直通线等7条高铁。
2、推动建设高铁项目:沿江高铁重庆至恩施至宜昌段、呼南高铁襄阳至常德段、京九高铁阜阳至黄冈段等3个高铁项目。
3、争取纳入国家规划:武汉至贵阳高铁、武汉至南昌高铁、安康经十堰、襄阳、随州至合肥高铁、安康至恩施至张家界铁路、常德至岳阳至咸宁至南昌铁路、仙桃至洪湖至监利铁路等6个铁路项目。
4、综合交通枢纽工程:武汉西站、沿江高铁天河机场站、宜昌北站、荆门西站。

扫码加入交流群