展位预订:021-3114 8748
参观/媒体联系:13601815988
QQ:2463282767
邮箱:artsexpo@sgexpo.cn
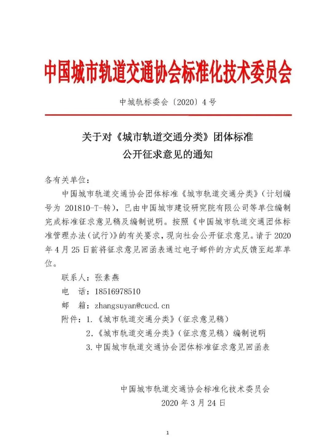
近日,中国城市轨道交通协会团体标准《城市轨道交通分类》(计划编号为201810-T-转),已由中国城市建设研究院有限公司等单位编制完成标准征求意见稿及编制说明。目前向社会公开征求意见,征求意见回函截止至2020年4月25日。
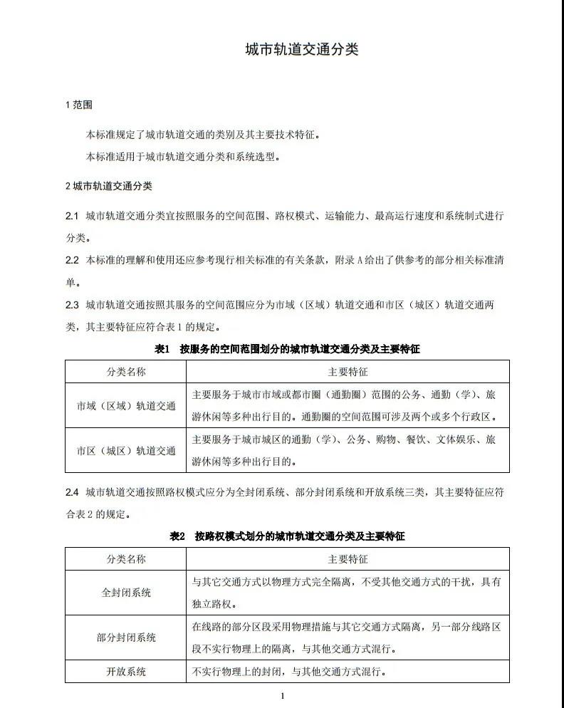
《征求意见稿》中,有轨电车系统被划分为钢轮钢轨有轨电车、虚拟轨道有轨电车、导轨式胶轮有轨电车三种,其中钢轮钢轨有轨电车被限定为地面敷设超过70%。

各制式的主要特征和技术指标为:
钢轮钢轨有轨电车(100%、70%低地板车辆或高地板车辆)地面敷设比例高于70%,采用开放或部分封闭路权模式,最高速度为60-70km/h,旅行速度为15-30km/h;
虚拟轨道有轨电车主要特征和技术指标为地面(路面)敷设,采用开放或部分封闭路权模式,最高速度为60-70km/h,旅行速度为15-30km/h;
导轨式胶轮有轨电车主要特征和技术指标为地面或高架敷设,采用开放或部分封闭或全封闭路权模式,导轨式胶轮有轨电车最高速度为60-80km/h,旅行速度为15-35km/h。
以下为征求意见稿全文——






扫码加入交流群