展位预订:021-3114 8748
参观/媒体联系:13601815988
QQ:2463282767
邮箱:artsexpo@sgexpo.cn
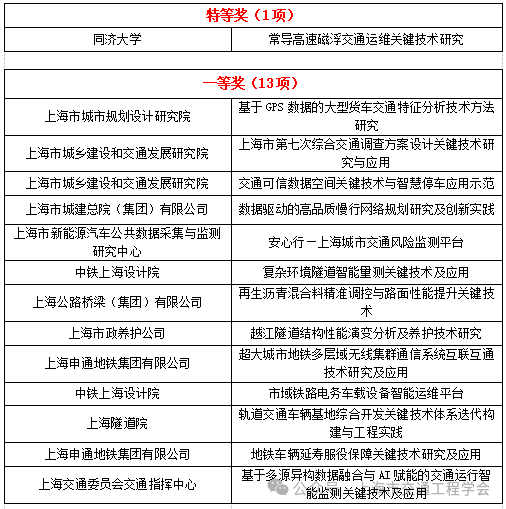
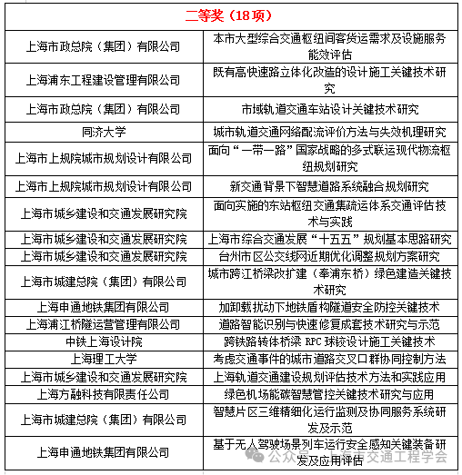
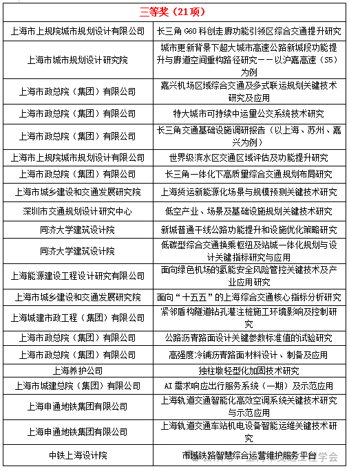
上海市交通工程学会2025年科学技术奖、交通科技英才经专家组初评、学会评奖委员会终评审核通过,共评出特等奖1项、一等奖13项、二等奖18项、三等奖21项,合计53项(排名不分先后);上海交通科技英才10名(排名不分先后)。为确保评奖工作公平、公开、公正,现予以公示。




公示时间从公示发布时间起至2025年7月22日止。如对公示内容有异议,可在公示期内以书面形式向上海市交通工程学会反馈,以个人名义提出异议的需署真实姓名并签名,以单位名义提出异议的,需署单位名称并加盖公章。联系电话:021-63217546;联系地址:上海市普陀区真南路500号电信楼南楼三楼上海市交通工程学会;邮箱:shjtgcxh@163.com。 对于提出的异议,上海市交通工程学会将严格履行保密义务,认真调查核实,并将核实情况及时反馈。
上海市交通工程学会
2025年7月16日
相关推荐:公海彩船官方网站 展位预订 公海彩船官方网站 免费报名参观
相关推荐:中国轨道交通发展高峰论坛免费参会报名
扫码加入交流群