展位预订:021-3114 8748
参观/媒体联系:13601815988
QQ:2463282767
邮箱:artsexpo@sgexpo.cn


2024年4月22日,南京公共采购信息网发布了《轨道交通9号线线型及停车场选址研究项目采购竞争性磋商公告》,采购需求是“对9号线二期线型及停车场选址进行研究”。9号线二期正是南京地铁三期建设规划中的一个项目。
2024年3月15日,南京市雨花台区人民政府网站发布了《中共南京市雨花台区委关于省委巡视反馈意见集中整改进展情况的通报》,在“关于‘道路交通建设滞后’问题的整改”一项中提到,雨花台区积极对接市地铁集团,配合推进6号线、7号线、10号线二期、S2号线雨花段建设,“其中,7号线南段已开通初期运营。目前,9号线二期、16号线正在完善规划”。
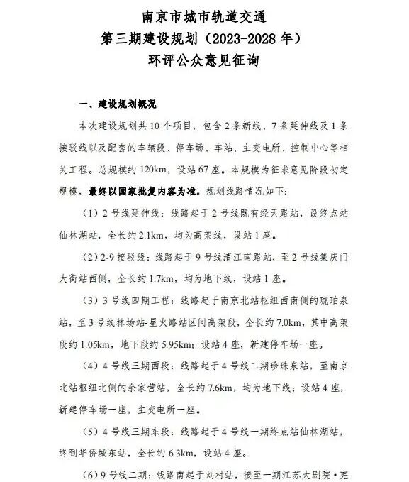
不过今天看到有媒体报道,南京地铁三期规划是120公里,而调整之后仅有75公里,也就是说相比已经报上去的规划版本,整整少了45公里。
根据南京市发改委的回复,目前还没有收到批复的消息。
扫码加入交流群