展位预订:021-3114 8748
参观/媒体联系:13601815988
QQ:2463282767
邮箱:artsexpo@sgexpo.cn
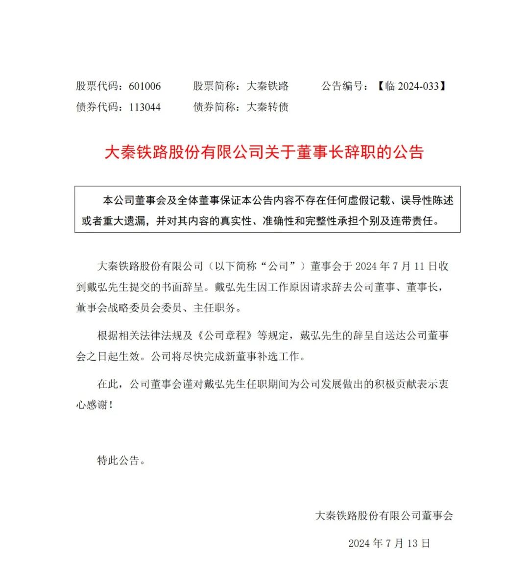
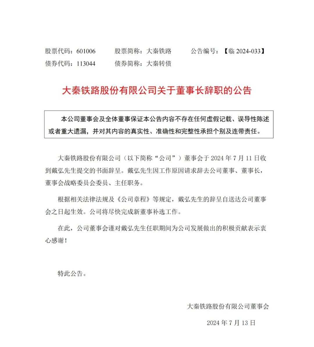
大秦铁路股份有限公司关于董事长辞职的公告
本公司董事会及全体董事保证本公告内容不存在任何虚假记载、误导性陈述 或者重大遗漏,并对其内容的真实性、准确性和完整性承担个别及连带责任。
大秦铁路股份有限公司(以下简称“公司”)董事会于 2024 年 7 月 11 日收
到戴弘先生提交的书面辞呈。戴弘先生因工作原因请求辞去公司董事、董事长,董事会战略委员会委员、主任职务。
根据相关法律法规及《公司章程》等规定,戴弘先生的辞呈自送达公司董事会之日起生效。公司将尽快完成新董事补选工作。
在此,公司董事会谨对戴弘先生任职期间为公司发展做出的积极贡献表示衷心感谢!
特此公告。
大秦铁路股份有限公司董事会
2024 年 7 月 13 日

扫码加入交流群